日期:2025/12/01 16:06:03
栏目:巴黎协定 6.4条
审定
审定是由指定经营实体(DOE),对项目活动依据巴黎协定及监督委员会对于A6.4机制规则、形式与程序的要求和相关决议,基于项目设计文件而进行的独立评估过程。
首先与项目参与方签订项目审定合同,在项目参与方递交相关文件(包括PDD)之后,CEC正式开始审定工作。审定过程,CEC需要完成的工作有:识别PDD的变化、文件审查、现场评审、完成初始审定报告、完成最终审定报告并提交给监督委员会(SB)。SB在收到最终审定报告后,开站完整性检查和实质性检查,通过检查后,对项目进行正式注册。
审定流程如下:

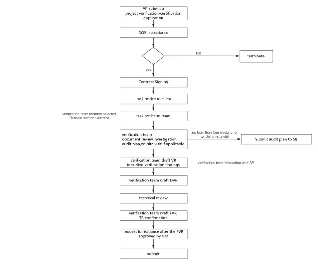
核查/核证
核查是由指定经营实体对于已注册的在A6.4项目活动在核实期内,经监测的温室气体源的人为减排量进行的独立评审和事后决定。核证是指定经营实体对于一个具体时期内,项目活动达到的减排量得到了证实而出具的书面保证。
CEC作为独立的实体(DOE),首先与项目参与方签订A6.4项目核查/核证工作协议。CEC根据S对A6.4项目的要求,对项目的监测结果以及基准线排放进行核查。通过对该项目实施前后的结果进行比较,CEC确定该项目是否达到了规定的减排量,同时,核证该项目是否可称之为一个合格的项目。最后,CEC将核查/核证报告提交给SB,SB根据核证结果签发A6.4ERs(经核证的减排量)。
核查流程如下:
注:此信息以英文和中文两种语言发布。如果两个版本之间存在任何矛盾或歧义或不一致,以中文版为准。